当前位置:首页 > 教育教学 >

集体智慧促教研—通榆县第三中学校化学学科集体备课

作者:林佳文发布时间: 2023-05-04阅读:1次

为了落实教学内容,提升教育教学质量,进一步将教学常规体现到实处。在通榆县第三中学校教导处的组织安排下,5月4日上午开展了一次化学学科集体备课活动,参与本次备课的有王福春校长、葛晓磊主任、王淑伟、王艳凤、郑长利、李亚茹、米山、刘淑芳。

微信图片_20230504141609.jpg 

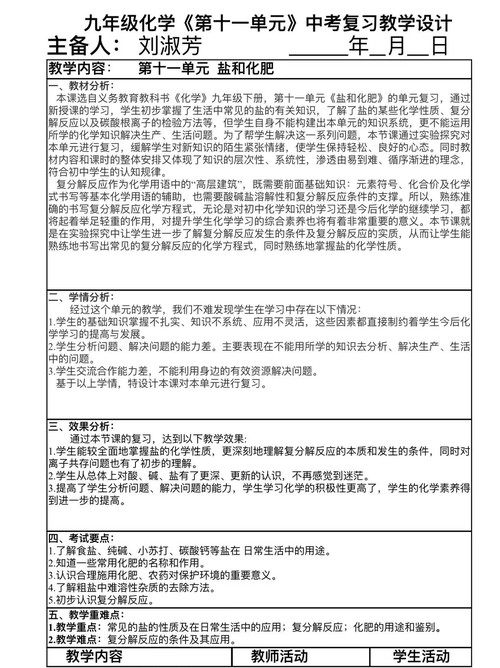
首先,主备人刘淑芳老师讲解了第十一单元《盐和化肥》中考复习教学思路,刘老师分别从教材、学情、效果等方面进行了细致分析,并由教学内容的重难点引申出相关考试的要点。本节课意在提高学生分析问题,解决问题的能力,注重对学生化学素养的养成训练。

微信图片_20230504141621.jpg 

接着,备课组成员们积极发言,本节复习课整体设计很流畅,环节设置紧凑,不足之处是教学内容过多,应重点讲解中考考点,其他附属内容可压缩,让学生通过学习,在生活中学以致用。

图片1.jpg 

老师们在提出宝贵的意见的同时也提供了丰富的教学案例、教学素材等,充实了本节课的教学内容,改进了本节课教学方式方法。

此次集体备课,老师们各抒己见。每个人的思想互相交流碰撞,在讨论过程中吸取新的知识、产生新的思想,真正实现了教师专业的发展。

 

责任编辑:林佳文

报送人:林佳文

初审领导:葛晓磊

终审领导:王福春