当前位置:首页 > 学校新闻 >

共探课程,并肩成长—通榆县第三中学校数学学科集体备课

作者:林佳文发布时间: 2023-05-06阅读:96次

“教而不研则浅,研而不教则空。”为了实现以研促教,扎实做好学校教研活动,提高教师教研水平,通榆县第三中学校于5月5日上午开展了一次数学学科集体备课活动,参与此次教研活动的有王福春校长、葛晓磊主任、张丽影主任、王艳凤,郑长利,包凤玲,宋长玲,刘春红。

微信图片_20230505165420.jpg 

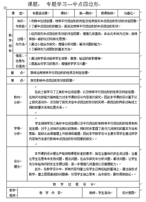
首先,主备人刘春红老师对《中点四边形》专题学习一课进行阐述,通过整节课的数学活动,培养学生观察、猜想、验证的探索精神,提高合作学习意识,进而增强学生学习兴趣。

微信图片_20230505165408.jpg 

接着,备课组成员们研讨并发言,经验丰富的老教师们首先肯定了刘老师的课堂教学,本节课设计思路清晰,简单易懂,整个教学过程体现学生主体地位,与学生互动环节设计很巧妙,重视基础的同时,又对已学知识进行了巩固。不足之处是课堂导入稍显空洞,可在原有基础上进行趣味性引入。

微信图片_20230505165424.png 

此次集体备课,展现了集体的力量。教师们秉承着用心教研,用爱传授,真正做到了教有所获,研有所得。

责任编辑:林佳文

报送人:林佳文

初审领导:葛晓磊

终审领导:王福春