首页
校务公开
学校概况
领导简介
组织机构
规章制度
计划总结
方案预案
联系我们
校园风采
教师风采
学校动态
校园新闻
通知公告
教育教学
教学动态
计划总结
教师培训
体卫艺术
德 育 天 地
德育活动
方案制度
家校互动
校报校刊
班主任工作
计划总结
法制信访
党工团队
党建工作
工会工作
团委工作
校园安全
安全制度
安全活动
安全教育
信息化建设
机构设置
通知文件
计划总结
方案制度
学生天地
学生活动
学生社团
学生作品
学生风采
教学资源
精品教案
精品说课
教学反思
精品课件
微课视频
当前位置:
首页
>
信息化建设
>
机构设置
>
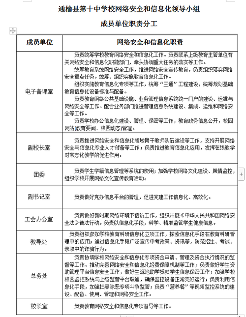
通榆县第十中学校网络安全和信息化领导小组成员单位职责分工
作者:
发布时间:
2022-11-08
阅读:
81次