首页> 通知公告 >

通知公告

通榆县团结学校网络安全和信息化领导小组

2022-11-15 13:21:15来源:邢海燕浏览次数:0次字体:

为贯彻落实国家、省委省政府、市委市政府、县委县政府关于网络安全和信息化工作的战略部署,按照《教育部办公厅关于成立教育部网络安全和信息化领导小组的通知》《吉林省教育厅关于成立网络安全和信息化领导小组的通知》《白城市教育局关于成立网络安全和信息化工作领导小组的通知》通知要求,及通榆县教育局相关文件精神。切实做好团结学校网络安全和信息化工作,经领导班子研究决定对信息化领导小组及网信办成员分工进行再次细致部署。

一、领导小组及网信办工作小组

(一)领导小组组成人员

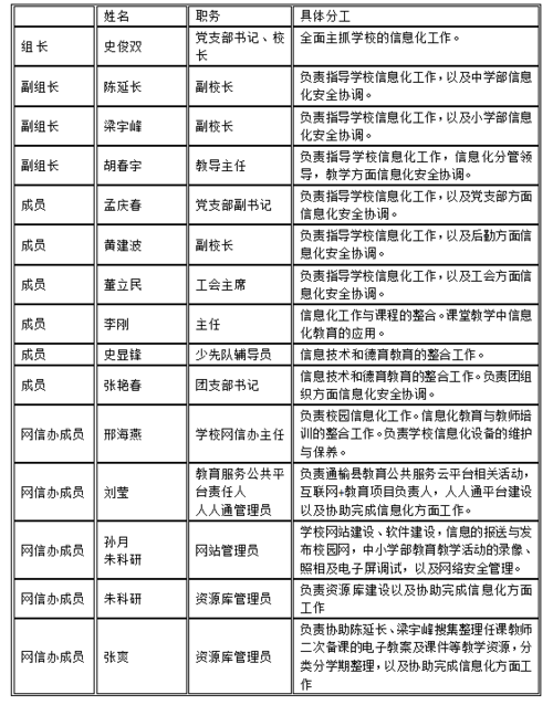
 长:史俊双  党支部书记、校长

副组长:陈延长  副校长

副组长:梁宇峰  副校长 

副组长:胡春宇  教导主任

 员:

孟庆春  党支部副书记

黄建波  副校长

董立民  工会主席

李  刚  教导处主任

史显锋  少先队辅导员

张艳春  团支部书记

(二)领导小组主要职责

贯彻落实教育部、省委、市委、县委、县教育局网络安全和信息化领导小组战略部署,统筹协调全校网络安全和信息化重点工作,及上级文件下发部署。

(三)网络安全和信息化办公室及组成

设有网络安全和信息化办公室

学校网信办组成人员:

学校网信办工作小组

 长:胡春宇  分管信息化领导

副组长:邢海燕  学校网信办主任

 员:刘  莹  教育服务公共平台责任人

人人通平台管理员

    孙  月  校园网站管理员

        朱科研  校园网站管理员

                  资源库管理员

        张  爽    资源库管理员

二、学校网信办主要职责

1.组织落实国家、省、市、县及县教育局发展规划纲要对校园网络安全和信息化建设提供保障。完成上级下发的网络安全和信息化各项任务以及学校网络安全和信息化领导小组关于校园网络安全和信息化工作的部署。

2.全校网络安全和信息化建设工作问题调研并向领导小组提出建议及报告。制定校园网络安全和信息化工作发展规划、工作计划和工作标准,统筹协调校园网络安全和信息化建设工作。

3.统筹规划和推进学校网络安全和信息化基础设施建设、校园网络建设、教学信息化和软件安全优质化建设、教学管理信息化建设、优质资源共享与应用、平台体系建设等。

4.组织开展学校网络安全和信息化建设宣传普及、人员培训等工作。

5.完成领导小组交办的校园网络安全和信息化相关工作。

  附:《通榆县团结学校网络安全和信息化领导小组成员分工》

 

 

附件:

通榆县团结学校

网络安全和信息化领导小组及网信办成员职责分工

具体分工.png 

主管单位:通榆县团结学校

主办单位:0436-4698007

吉林省白城市通榆县 邮编:137200

联系邮箱:tyxtjxx@126.com 联系电话:0436-4698007