当前位置:首页 > 部室之窗 > 中教部 >

通榆县初中道德与法治与历史学科 中心教研组活动通知

作者:王丽发布时间: 2023-04-24阅读:1次

各初级中学及九年一贯制学校(初中部):

为推动我县基础教育课程改革的深入发展,使教师明确省基础教育考试评价的新要求,把握初中学业水平考试的趋势与方向,促进新课标在课堂教学中的具体落实,提高教学评一体化功能,落实学科核心素养实现立德树人培养目标,同时根据县教育局的工作部署及教师进修学校的具体要求,决定开展初中道德与法治与历史两学科中心教研组活动,现将活动事宜安排如下:

一、培训主题

初中中考命题方向与复习策略研究

二、培训对象

2023年九年级道德与法治和历史学科教师

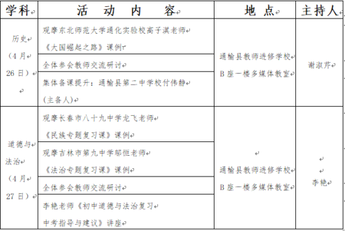
三、培训学科、培训时间、地点和培训内容

1682297169142(1).png 


四、培训要求

1.各校领导要高度重视本次培训活动,保障参培教师按时与会,签到时间是8:00-8:20:。

2.培训结束后,参培教师需要上交一份学习心得。

3.参与教师往返路费回单位报销。

4.各位参会教师注意往返交通安全。

 

                          通榆县教师进修学校

2023年4月21日

信息审核:张军   信息提供:谢淑芹  李艳   信息编辑:王丽

道法历史.pdf