(2001——2015)
主 编 赵金玲
副主编 郭笑杰 范志元 孙丽萍
主 审 耿玉峰
二 0 一 六 年 四 月
《开通镇羊井小学校简史》编纂领导小组
组 长 耿玉峰
副组长 赵金玲
组 员 郭笑杰 范志元 王 艳 孙丽萍
石 岩 李永军 孙成新 盛恒涛
陈莉颉
顾 问 张铁军 金玉福 李洪胜 杨井春
目 录
第一部分:通榆县教育志编纂工作组织及通知
1、关于成立《通榆县教育志》编纂工作委员会的通知………………………1
2、关于征集编写《通榆县教育志(2001——2015)》资料的通知…………2
3、附件:编写提纲………………………………………………………………4
第二部分:《开通镇羊井小学校简史》编纂工作领导组织、编纂工作通知
1、关于成立《通榆县开通镇羊井小学校教育志》编纂工作委员会的通知…7
2、《开通镇羊井小学校简史》编纂工作征集资料的通知……………………8
第三部分:学校的全貌或特色校园照片……………………………………… 9
第四部分:开通镇羊井小学校简史内容
1、学校简介………………………………………………………………………12
2、历史沿革………………………………………………………………………12
3、教师队伍………………………………………………………………………13
4、教育教学………………………………………………………………………13
5、特色创建………………………………………………………………………14
6、教育科研………………………………………………………………………14
7、信息化建设……………………………………………………………………17
8、获奖情况………………………………………………………………………18
9、大事记…………………………………………………………………………24
关于成立《通榆县教育志》编纂工作委员会的通知
各学校,局直属单位:
为实事求是记载我县教育改革和发展的基本情况,全面准确、系统深入地总结我县2001—2015年教育工作的历史进程和辉煌业绩,为今后的教育发展提供历史的经验与借鉴,教育局决定成立《通榆县教育志》(2001—2015年)编纂工作委员会,组成人员如下:
顾问:王志泰、张兴帮、李长友、梁效仁
主任:颜景茂
委员:刘建华、刘建武、赵鑫、刁恩波、程志伟、马连江、庄天勇
主编:马连江
编写人员:吴云峰、刘玉成、李玲
各学校、各单位要充分认识做好编纂《通榆县教育志》工作重要现实意义和深远历史意义,配合并支持编委会做好编纂工作。
2016年3月3日
关于征集编写《通榆县教育志(2001—2015)》资料的通知
全县各学校、局直单位、各科室、公办幼儿园:
为全面、客观、真实地记载十五年来我县教育改革与发展的轨迹,进一步探索教育发展规律,为明天记录一个客观的今天,为通榆县的地方史和教育史添上不可或缺的一页,教育局决定,开始《通榆县教育志》编纂工作。为使这部志书起到鉴古通今、承继前贤、开创未来的作用,经研究,决定向全县各学校、局直单位、各科室、公办幼儿园征集编纂资料。现将有关事项通知如下:
一、征集要求
1、资料起止时间:2001年1月1日—2015年12月31日。
2、要求各学校、各部门主要负责人要站在对历史和未来负责的高度,组织专门人才,按照附件中的《编写提纲》要求,编写好本单位的发展史及相关资料。要求资料真实,数据准确,内容系统,详略得当;做到体例完备,篇目合理,结构严谨,归属得当,排列有序,段落清楚;还要做到行文规范,表述正确,语言简洁。
3、照片资料:能展现、反映学校全貌或特色的照片5张,其中1张最好是反映旧貌的照片。照片要求主题突出,画面清晰、色彩协调、反差较好。照片需提供jpg形式的电子版。
4、《通榆县教育志》编纂办公室将汇集各校简史入编《通榆县教育志》。
5、各单位要提供简史的纸本文件和电子文件两种文稿。电子文件发送至tyxjyzbwh@163.com;联系人:吴云峰,联系电话:18804363123;纸本文件报送至《教育志》编纂办公室,地址:通榆县运动场北第二实验小学宿舍楼一楼中厅东侧。联系人:马连江:13843641213;刘玉成:13943648955;吴云峰:18804363123.
6、文字资料和图片资料需打包发送,文件夹格式为“单位+简史”,报送截止时间:2016年4月30日。
二、保证措施
1、编纂《通榆县教育志》,既有重大的现实意义,又有着深远的历史意义,是一项系统工程。因此,要求各学校、各部门高度重视此项工作,一把手要亲自抓,责成一名中层以上领导负责编写和联络工作,并组织相关人员成立编写领导小组,报教育局备案。各单位于3月25日前将负责人及编写小组名单通过QQ群报《通榆县教育志》编纂办公室。
2、各学校、各部门编写小组负责人要以“单位+姓名”的形式加入“通榆教育志编委会QQ群(416613182)”,3月30日前通过该群上报编写领导小组和负责人资料,其中负责人资料包括姓名、职务、联系电话。需发送离线文件。
附件:《编写提纲》
通榆县教育局
2016年3月15日
附件:编写提纲
各科室、局直单位编写提纲
一、2001—2015年之间本科(室)、局单位人员变动情况。将人员、职务、任职时间列表说明。
二、回顾、总结15年来本科(室)、本单位所负责的整体工作情况及取得的成就。期间组织的全县大型会议和相关活动。写明会议、活动的名称、时间、地点及会议、活动所取得的成效。
三、归纳本科室、本单位15年来集体和个人受到市级以上表彰情况(写明获奖名称、获奖时间、授奖单位,列表说明)。
四、列出15年本科室、本单位重大事件。
学校、幼儿园编写提纲
一、学校简介
1、学校地理位置,校园占地总面积,其中绿化面积,校舍建筑面积;教学班数,在校生数,教职工数。
2、校舍建设现状,楼房幢数、名称,各种功能室(实验室)建设、配备情况。
3、体育场(馆)建设情况。
二、历史沿革
1、2001—2015年之间副校级以上领导变动情况,将姓名、职务、任职起止时间用表格形式呈现。
2、15年来校舍更新情况,其中包括校舍建筑面积、建筑结构,改扩建情况,写明变更时间及投资金额。
三、教师队伍
1、15年来教师队伍建设情况。包括教职工总数、学校领导、专任教师情况、非专任教师、师资结构变化(性别结构、年龄结构、学历结构、专业技术职务结构、政治面貌)等方面的情况及前后对比。
2、省级以上各级教育行政部门授予“骨干教师”、“学科带头人”、“名师工作室”情况。用表格形式呈现,内容包括获奖名称(荣誉称号)、授予单位、授予时间、工作室简介等。
四、教育教学
1、回顾总结学校15年来在教育教学方面所做的工作、取得的成绩,包括学校管理、教师培训与提高、专业化发展,校园文化建设等方面。
2、列出学校15年间每届毕业生人数(高中、职业学校考入重点本科、一般本科、专科人数)。
五、特色创建
回顾总结学校15年来在确定学校特色、创建学校特色方面所做的工作、取得的成果。
六、教育科研
1、回顾总结学校15年来教育科研所做的工作、取得的成果。
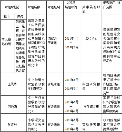
2、15年来学校及教师个人承担省以上教育科研课题研究情况。将课题名称、承担者、课题级别、立项时间、结题时间、成果展现形式、是否推广、推广范围等用表格加文字说明。
3、15年来学校及教师个人在教育科研方面受省级以上表彰奖励情况,用表格形式呈现,内容包括获奖名称(荣誉称号)、授予单位、授予时间。
七、信息化建设
1、学校信息化建设工作取得的成果。(包括“三通两平台”、学校网站建设、教育教学实践等);
2、15年来学校及教师个人在学校信息化建设工作受省级以上表彰奖励情况,用表格形式呈现,内容包括获奖名称(荣誉称号)、授予单位、授予时间。
八、获奖情况
1、列表说明学校及个人2001—2015年来所获得的荣誉,包括获奖名称、授予单位、授予时间。(要求市级以上,用表格形式呈现,不含教育科研、信息化建设方面的荣誉)
2、教师获得省级以上(含省级)表彰的先进人物,要求写出1500字左右的传记。
九、大事记
要求回顾总结学校2001年1月—2015年12月之间所发生的有影响的突出事件,按时间、地点、人物、事件的经过和结果。
说明:进修学校、教育学会除按撰写提纲完成之外,还要侧重由本单位所组织的全县教育、教学、科研、教师专业化发展、仪器装备配备管理与使用等方面所做的工作、取得的成绩。
关于成立《通榆县开通镇羊井小学校教育志》编纂工作委员会的通知
各村小:
为实事求是记载我校教育改革和发展的基本情况,全面准确、系统深入地总结我校2001—2015年教育工作的历史进程和辉煌业绩,为今后的教育发展提供历史的经验与借鉴,中心校决定成立《通榆县教育志》(2001—2015年)编纂工作委员会,组成人员如下:
《开通镇羊井小学校简史》编纂领导小组
组 长 耿玉峰
副组长 赵金玲
组 员 郭笑杰 范志元 王 艳 孙丽萍
石 岩 李永军 孙成新 盛恒涛
陈莉颉
顾 问 张铁军 金玉福 李洪胜 杨井春
各村小要充分认识做好编纂《通榆县教育志》工作重要现实意义和深远历史意义,配合并支持编纂领导小组做好编纂工作。
2016年4月1日
《开通镇羊井小学校简史》编纂工作征集资料的通知
各村小:
为全面、客观、真实地记载十五年来我校教育改革与发展的轨迹,进一步探索教育发展规律,为明天记录一个客观的今天,为羊井的地方史和教育史添上不可或缺的一页,中心校决定,开始《通榆县开通镇羊井小学校简史》编纂工作。为使这一资料起到鉴古通今、承继前贤、开创未来的作用,经研究,决定向全校教师征集编纂资料。现将有关事项通知如下:
一、征集要求
1、资料起止时间:2001年1月1日—2015年12月31日。
2、要求各位教师要站在对历史和未来负责的高度,要求所报资料真实,数据准确,内容系统,详略得当;做到体例完备,篇目合理,结构严谨,归属得当,排列有序,段落清楚;还要做到行文规范,表述正确,语言简洁。
3、列表说明个人2001—2015年来所获得的荣誉,包括获奖名称、授予单位、授予时间。
4、大事记
要求各村下校长回顾总结学校2001年1月—2015年12月之间所发生的有影响的突出事件,按时间、地点、人物、事件的经过和结果。
5、报送截止时间:2016年4月15日。
二、保证措施
编纂《羊井小学校简史》,既有重大的现实意义,又有着深远的历史意义,是一项系统工程。因此,要求各村小高度重视此项工作,村小校长要亲自抓,确保上报资料及时有效。
开通镇羊井小学校.png
学 会 楚 玉 林、李 振 清 会.png
羊井村小.png
羊井村小校标.png
中心校微机室.png
裕民村小.png
厅廊文化..png

文化厅廊
文化长廊..png
德育宣传专栏.png
教师光荣榜.png
厅廊文化......png
厅廊文化....png
师德牌匾.png
学生天地.png
厅廊文化..png
开通镇羊井小学校简史
一、 学校简介
通榆县羊井乡中心校始建于1980年9月,原校址在路南村南屯,1990年9月迁址到通乾公路南路杨村杨家屯。自2006年合乡并镇后更名为“通榆县开通镇羊井小学”,2012年又更名为:“通榆县开通镇羊井小学校”。
2001年,学校辖7所村小,校舍102间,校园占地5.9万平方米,其中绿化面积9396平方米,校舍建筑面积3926平方米。有教职工98人,教学班44个,学生500多人。
2010年后在教育资源整合的政策引领下,结合当地实际情况,村政府牵头,学校先后撤并了黎明和晓光两处村小。现在尚存5所村小(羊井、跃进、裕民、三家子、榆林)共8栋砖瓦结构的办公教学用房。2008年中心校装备多媒体教室一个,中心校教学班和羊井村小装备学生微机室各一个,装有电脑15台,至此,羊井小学校向现代化教学迈进了一大步。
二、 历史的沿革
附表1
2001—2015年通榆县开通镇羊井小学校副校级领导沿革
1.png
2002年在县教育局和校方的努力下,新建28间校舍,其中教学班12间,黎明村小16间。
2002年9月——10月间,学校自筹资金修建了42平方米的厕所和36平方米的门卫室。修村小砖围墙600延长米,主花坛3个,标准花坛7个。
2003年修中心校砖围墙450延长米,更新单人桌椅230套。
2004年学校投资8000多元在羊井村小新建一枚名为“升华”的校标。又为黎明村小新建23平方米的厕所。
2005年,三家子村小修建了180平方米的教室和34平方米的厕所,还硬化羊井村小甬路600平方米。同年9月在通榆县团县委和羊井乡政府的积极努力下,跃进村小改校址,由省希望工程基金会拨款,由苏州永鼎集团投资40万元建成21间487平方米的教学用房和22平方米的厕所。
2007年9月,新建黎明村小厕所23平方米和仓库37平方米。至此,羊井小学校全部校舍及附属工程实现了砖瓦化,彻底改善了办学条件。
2004年——2011年该校加大了花园式学校建设,植树、种草、绿化、美化校园,使学校绿化面积达到60%,经过几年的村小目标管理,2007年9月,通榆县教育局在羊井村小隆重举行了全县农村小学“村小建设与管理”现场会,校长张铁军就学校管理、村小校长赵金玲就村小的建设与管理分别作了经验介绍,教育局把羊井小学校的经验录制成像,在全县农村小学推广。
三、教师队伍
羊井小学校教师队伍素质优良。从2002年开始,以张铁军为首的领导班子狠抓教师队伍建设,除了真抓实学提高教师文化水平,还大力开展“三笔字”、“教具制作与使用”、“五项教学基本功”等竞赛和“领导示范课”“骨干观摩课”“新教师汇报课”等教学活动。2006年在白城市中青年教师基本功大赛中获奖的教师有3人,2010年学校在全县教师文化业务考试中取得了农村组第三名的好成绩,先后有8名教师的个人成绩受到县教育局表彰。截止到2015年获县市级“教学新秀”13人。2015年,英语教师徐明在白城市“鹤乡杯”教学大赛中获一等奖。另外该校加强师德建设,经常开展形式多样的师德教育活动。经过15年的苦练内功,涌现出省级骨干教师3人、市级骨干教师9人、县级骨干教师21人。羊井小学校人才辈出,先后有王东辉、包光环、刘艳新、庄丽红等7名教师被抽调到教育局或县内知名学校担任重要工作。羊井小学校教师的文化素质和道德修养得到了上级领导、社会、兄弟学校的高度认可与赞誉。
2015年学校教职工总数69人,其中男教工26人,女教工43人,学校领导5人。全体职工学历全部达标,其中本科学历21人,专科43人,中专5人。高级职称13人,一级职称51人,二级职称5人。40岁以下的教师21人,40一50岁的教师22人,51一60岁的教师26人。在岗党员由2000年的6人增加到14人。
附表2:
2001——2015年羊井小学校省级“骨干教师、学科带头人”情况一览表
2.png
四、教育教学
十五年来该校注重教学质量的全面提升,以抓好常规教学为学校工作的核心,通过开展教学质量评估,“五评十课”评选教学能手等活动,提升教师的专业水平,多年来通过青年教师汇报课,骨干教师示范课、观摩课等教研活动,教师的讲课、听评课水平不断得到提升,逐渐形成了一支专业知识扎实,教学功底深厚的教师队伍。在加强校本研修工作中,重视教师教学反思及教学经验积累,截止到2015年教师撰写的论文有120余篇在县级及以上部门征集中获奖,其中30余篇论文在省级刊物中公开发表,30余个课件在县级以上评审中获奖,14名教师在县进修学校装备部门举行的自制教具评比中获奖。学校还先后派姜成、吴强、陈丽颉、刘志宇、孙丽萍、王永国、徐明等教师到湖南、长春、北京等地培训,使青年教师开阔了视野,提高了专业化水平,其中王永国、孙丽萍、刁秀娟、徐明等教师分别获学科名师称号,并多次代表学校在全县的示范课、观摩课活动中作课并获得好评,为学校赢得了荣誉。李永军、褚良华、褚春荣、包海燕、刘志宇等教师获得县级教学能手称号。学校还重视校内校本培训,通过读一本好书、小课题研究、村小月教研、全校大型教研活动,使不同年龄段的教师都能得到锻炼和提升,以适应教育改革和发展的需要。
学校狠抓教学质量的提高,重视小升初工作,每年均组织毕业班教师召开“如何抓好期末复习”专项会议,总结分析重点题型,避免复习的盲目性,由于学校的重视,教师的努力,多年来羊井小学校的小升初成绩均能排在农村组前列,十五年来共为上级学校输送861名毕业生,学生的学识水平得到上级学校的认可,办学水平得到家长的认可与社会的普遍好评。
五、特色创建
2002年至今,羊井小学校坚持“以人为本”的办学理念,以课堂教学为主线,坚持走科研兴校之路,并把校本开发和研修当作形成学校特色的突破口,制定规划,狠抓落实,年年有新意,月月搞活动,不仅积极组织教师走出去学习,而且请县内专业人员来校讲座指导,推动了学校校本课程不断迈上新台阶。2003年一2006年,学校被通榆县教育局评为“通榆县基础教育课程改革工作先进单位”。有市、县级科研名师3人。2007年被通榆县教育局评为“教育科研工作示范校”,校长张铁军被省教育科学院授予“双先”先进工作者。2009年一2013年郭笑杰、周静波被教育部中国教师发展基金会授予“校本科研先进个人”的荣誉。2015年美术教师孙丽萍的校本课《家乡美》在通榆县中小学美术学科校本教材编写中获优秀成果奖。
优秀的教师队伍,培养出一批批合格而有特长的学生。自2001年至今,在数学“希望杯”、语文“华翰杯”大赛中获奖的学生23人,2003年有一名学生获得吉林省少工委颁发的四星级“雏鹰”奖章,截止到2015年有市级三好学生5人,县级15人,在县里参加演讲、艺术节比赛获奖的有15人。
六、教育科研
学校的教育科研工作,在县教育局教科所领导的关怀指导下,在学校主管领导的重视和直接领导下,取得了一定成绩。多年来学校能够一直将课题研究作为科研工作中心环节来抓,将科研管理重点放在课题研究管理上,并力求规范化。学校领导身先士卒,积极参与和指导、检查课题研究进程,为增强课题的实效性,“十五”“十一五”的课题启动大会上邀请县教科所的楚玉林会长,李振清副会长来校亲临指导。
在课题研究的过程中教师的热情投入极高,选题始终坚持从亟待解决的问题入手,在各级课题的研究过程中,学校教师的课堂教学能力、教改能力和教育科研能力等业务素养得到了锤炼和提高。教师们驾驭实践以及理论水平不断增强。教师通过外出学习开阔了视野,总结了经验,专业得以长足发展。
为了使科研工作更加规范,主抓教育科研工作的领导于2011年完成了《通榆县开通镇羊井小学校教育科研材料汇编》,汇编从多层面多角度地展示了教育科研工作中教师应遵循的制度,各级课题立项工作应完成的任务等做了具体、清晰阐述与细化,提升了教师的科研水平。
经过多年的不懈努力“十五”期间学校获得通榆县首批教育科研工作先进单位荣誉称号;2007年被县教育局评为“教育科研工作示范校”;2011年被县教科所确立为“国家‘十一五’规划课题整体构建中小学德育体系研究”实验校。“十五”至“十二五”期间共有各级课题69项,其中国家级子课题2项,省级独立课题7项,省级规划子课题2项,市级课题5项,县级课题41项,校级课题43项,覆盖学科全,达到人人有课题。其中有15位实验教师在国家及吉林省教育学会、教育科学院开展的各项活动中获奖,市、县级获奖达百余项。
附表3
开通镇羊井小学校“十一五”期间教师教育科研省级以上课题立项一览表
附表4
开通镇羊井小学校“十二五”期间教师教育科研省级以上课题立项一览表
附表5
开通镇羊井小学校2001—2015年学校教育科研省级以上获奖一览表
附表6
开通镇羊井小学校2001—2015年教师教育科研省级以上获奖一览表
信息化建设
从2008年羊井小学校只能简单进行小型网络接入,发展成为目前运行稳定、应用丰富的校园网,近年来,本着加大教育信息化建设发展的思路,该校积极响应上级信息化部门组织的各项活动,还加速学校信息化建设,使学校的网络建设与应用达到一定的水平。目前,我校的财务管理、图书馆管理、校园网站、数字资源库等网络资源,都在信息化建设中投入使用。并且每月都向吉林省教育信息化月报系统和全国教育信息化工作进展信息系统中,发送关于学校网络学习和资源配备及师生的信息。
在“十二五”期间,该校教职员工可使用多种多样的设备,包括笔记本、手机等各种终端设备,通过有线网、无限网络技术,方便、迅速的接入网络,随时随地获得教学、科研、管理信
息,查看各部门的通知公告,参加网络会议,使用网络电话,欣赏网络音乐、电视、电影等。充分的掌握了各种信息化手段后,自2011年7月至2015年年底,该校共有15人次在信息化教育教学和网络研修方面获得奖项并取得了一些成果。
附表7 2001—2015年开通镇羊井小学校信息化建设
八、获奖情况
附表8 开通镇羊井小学校2001—2015年教师获奖证书登记表
附表9 开通镇羊井小学校2001—2015年学生获奖证书登记表
九、大事记
2001年
2月19日,通榆县教育委员会召开2001年全县校长工作会议的第二天,校长赵玉玺因患心肌梗去世,副校长张铁军临时受命主持学校日常工作。
4月26日,县教委组建羊井中心校新的领导班子:张铁军任校长;金玉福任党支部书记;李洪胜任教学副校长;杨井春任后勤副校长。
4月30日,教育局投资5000元购买品种树并运送到羊井村小。
6月30日,张启华被任命为工会主席。
9月10日,金玉福、冯淑芬、李永军、盛子玲被评为县级优秀教师。
2002年
5月26日,张学凤老师评为县级德育先进工作者。
6月10日,冯淑芬老师获得全国小学生作文书法大赛组委会颁发的优秀指导奖证书。
8月10日,修建49平方米中心校图书室一间。
9月20日,通榆县地税局的领导和职工到羊井村小为袁晓溪同学捐款捐物,并一直坚持到2010年,他们先后资助了2名家庭贫困的女童完成了小学学业。
9月10日,杨井春记三等功一次。王福成、李永军、被评为县级嘉奖教师。
9月—10月间,在县教委和校方的努力下,新建28间校舍,其中教学班12间,黎明村小16间。学校自筹资金修建了42平方米的厕所和36平方米的门卫室。
2003年
3月1日,三家子村小收编教育系统,由羊井小学校管辖。
5月20日,羊井村小五年级学生赵志宇被吉林省少工委授予四星级“雏鹰”奖章一枚。
9月10日,赵金玲、高军凤、金明梅、李艳萍被评为县级嘉奖教师。
12月25日,史红艳老师被评为白城市骨干教师。
2004年
6月10日,学校投资8000多元在羊井村小新建一枚名为“升华”的校标。
7月18日,学校动工又为黎明村小新建23平方米的厕所。
9月10日,金玉福记三等功一次。孙成新、夏丽娟、冯淑芬、尤春香、许明艳、盛子玲被评为县级嘉奖教师。
10月11日县团委、妇联、文化局、宣传部、关工委联合在羊井村小召开了“村校联手,搞好未成年人思想工作”的现场会,村小校长赵金玲在会上做了经验介绍。
2005年
5月24日,教育局投资改造和修建三家子村小校舍6间和厕所及围墙,栽种品种树96棵。
9月10日,范志元、邢子才被评为县级嘉奖教师。
9月15日,在全县抽检村小的督导评估中,羊井村小名列榜首,受到教育局表扬。
9月26日,跃进村小迁至新址,更名为“开通镇永鼎光彩希望小学”。
2006年
5月20日,吉林省妇联对口支援榆林村小,捐资图书2000册,教学仪器300件。
9月10日,范志元、王跃龙、姜成被评为县级嘉奖教师。
9月27日,在白城市教育局举行的“牛奶与健康”的绘画比赛中,羊井村小有6名学生的绘画作品获奖。
2007年
2月25日,学校被教育局评为教育管理与基础教育课程改革“先进学校”、依法治校“示范校”
6月14日,赵金玲、盛子玲、汪春艳获得县德育骨干教师荣誉。
9月10日,李洪胜、姜成、李艳萍被评为县级嘉奖教师。
9月30日,羊井村小承办了全县农村小学“村小建设与管理”现场会。
2008年
2月26日,通榆县教育局授予学校2007学年度教育工作目标管理“先进学校”、教育管理与基础教育课程改革“先进学校”、学校德育工作“先进单位”。
4月26日,全县艺术节表演中我校的舞蹈《放学了》获优秀节目奖。
6月4日,在跃进村小召开了体育运动会,师生及家长共计1000多人参会,大会历时一天,获得圆满成功。
9月5日,赵金玲被县政府授予“控辍先进个人”的称号。
9月10日,姜成记三等功一次。范志元、孙立文获得县级“师德先进个人”称号。
2009年
2月23日,通榆县教育局授予学校2008学年度教育管理与基础教育课程改革“先进学校”。5月14日,在德育办举行的庆祝改革开放30年演讲赛中,羊井村小三年级王馨竹获三等奖。
8月20日,教育局任命赵金玲为羊井小学校工会主席。
10月16日,教育局任命庄丽红、包广环为羊井小学校副校长。
2010年
2月26日,通榆县政府授予学校2009学年度教育工作目标管理“先进学校”。
4月16日 ,召开全校教职工大会,通过了羊井小学校《教师(德、能、勤、绩)督导评估细则》、《教职工考勤制度》。
9月10日,李艳萍被评为县级优秀班主任。同日,通榆县三开涂料白老板为裕民村小捐助10多桶涂料,并祝大家教师节快乐。
10月20日,李艳萍被评为县级科研骨干教师。
2011年
3月7日,教育局任命郭笑杰为羊井小学校德育副校长。
6月20日,学校投资为羊井村小教室更换塑钢窗。
9月10日,宫继红、刁秀娟记三等功一次。庄丽红、范志元、候淑萍、褚良华、王永国、张海斌、代春香、陈莉颉、李永军、史红艳、白留喜、高军凤、冯淑芬被评为县级嘉奖教师。
11月12日,褚春荣老师获得县级科研骨干教师证书。
12月28日,李永军老师被评为县级科研型名教师。
2012年
4月25日,在德育办举行的“建设新中国”演讲赛中,羊井村小王馨竹获二等奖。
6月1日,通榆县科文公司老总高俊江及朋友张宏志等一行4人到裕民村小捐资助学,给孩子们带来了1000多元的文体用品和节日的祝福。
9月10日,候淑萍、孙立文记三等功一次。赵金玲、巩思莹、宫继红、陈莉颉、路春芝、盛子玲、许明艳、张学凤、安丽英、包海燕、褚春荣、金明梅被评为县级嘉奖教师。
10月12日,刘志宇同志在全县开展的美术学科教师专业技能基本功竞赛活动中获奖。
11月8日,在全县首届小学语文、数学教师业务竞赛活动中,王永国、李永军两位同志获综合奖。
2013年
1月16日,通榆县红十字会来跃进村小为贫困儿童带来衣物和文化用品,并为11名贫困儿童每人发放救助金500元。
4月22日,进修小教部郭洪策、李忠英来校进行教学能手验收,徐明、李永军被评为县级教学能手。
5月10日,羊井村小侯耀同学赴县参加“我的中国梦”演讲比赛获三等奖。
6月20日,在全县“班主任基本功竞赛”中,刁秀娟获第一名,王永国获第二名。
9月10日,石岩、许明艳记三等功一次。郭笑杰、宫继红、路春芝、褚良华、王寿河、李永军、徐明、王永国、高军凤、包海燕、张学凤、关德春被评为县级嘉奖教师。
8月27日——9月5日,学校开展教师职称评聘工作。
2014年
4月20日,在全县第九届艺术节展演活动中,羊井村小提供的校园情景剧《快乐成长》获三等奖。
5月14日,教学班梁月同学赴县参加“走复兴路 圆中国梦 抒爱国情”演讲比赛获三等奖。
5月19日,学校投资为榆林村小更换塑钢窗。同日,徐明老师参加“通榆县第二届青年教师教学大奖赛”获二等奖。
7月1日,羊井村小的侯耀同学在全县中小学爱国主义读书教育系列活动中荣获小学组演讲比赛三等奖。
9月10日,李永军、路春芝记三等功一次。郭笑杰、宫继红、代金富、范志元、刘志宇、白留喜、任成双、王艳被评为县级嘉奖教师。
11月18日,梁月同学获通榆县“百名学生”奖奖牌一枚。
2015年
1月16日,县红十字联合吉林市爱心家园慈善组织,刘凤英女士为中心校的5名学生每人捐款500元现金,连同羽绒服及学习用品等,每名学生获资助金额达700余元,为教学班的学生及家长们送去了一份新年厚礼。
3月31日——4月9日开展的第五届白城市“鹤乡杯”课堂教学大奖赛通榆赛区竞赛活动中徐明老师获英语学科一等奖。
4月18日,国金玮、商志栋、胡东旭、刘晓爽被评为县级优秀学生。
5月12--13日,在开展的全县小学语文、数学、英语学科课标知识竞赛活动,我校共有七位教师参赛,其中包海燕老师获得语文学科三等奖;金明梅、褚良华、许明艳老师获数学学科三等奖。
11月20日,通榆县教育局开展的全县“百名文明学生”评选活动中,李新茹被评为文明学生。
12月25日,学生李新茹在2015年通榆县教育局开展的“交通安全日”书信征文活动中,荣获三等奖。
5月28日,开展的全县中小学生“奋发向上 崇德向善”读书系列教育活动中,教学班六年级梁月同学的通榆县中小学体育学科教师优秀录像课评选活动中,获优秀奖作文获小学组征文三等奖。
9月10日,范志元、包海燕记三等功一次。赵金玲、尤春香、姜成、王福成、盛子玲、邢子才、徐丽芳、许明艳被评为县级嘉奖教师。
11月20日,在通榆县中小学体育学科教师优秀录像课评选活动中,李洪胜老师获优秀奖。
12月25日,学校大队部通过与爱心人士的沟通,得到“壹基金”支持,壹基金志愿者对7名贫困学生每人捐助价值300多元的衣物及学习用品。
主管单位:
主办单位:
联系方式: