为了贯彻落实《教育局2018年工作要点》和《2018年信息办工作计划》通知精神,结合本校实际特制定本年度信息化工作计划。
一、工作思路
紧紧围绕教育信息化“三通两平台”建设为导向,以“通榆县教育公共服务云平台”深入应用为抓手,以提高教师队伍建设为目标,促进信息化与教育管理、教育教学的深度融合为宗旨,办人民满意教育。
二、具体工作与主要措施
1.将2018年信息化工作进行统筹分配,主管领导负总责,分管领导归口统筹管理的管理制度。
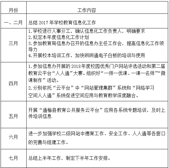
2.加强教师信息化能力提升建设,以“班班通”优质资源有效应用为重点,开展信息化专业学习指导、培训,重视二次培训,进一步促进信息技术与学科教学的深度融合。
3.分别依托“云平台”中“网站管理集群”系统和“网络学习空间人人通”系统,参加信息办开展的2018年度校园优秀门户网站评选活动和第二届教育云平台“人人通”大赛。组织好“一师一优课、一课一名师”“微课制作”活动。
4.继续保证学校光纤带宽至少达到10兆,进行及时缴费。
5.结合学校网站建设需求,组织教师参与网站内容的丰富与充实工作;以加快推进学校资源库建设;进一步加强学校二级网站中德育工作、安全工作、人人通等各窗口的完善与组建工作。
6.学校运用教师业务学习时间开展“通榆县教育公共服务云平台”应用的专题培训。
7.以科研课题研究规范教育信息化的发展,做好教育信息化科研课题研究,通过学校门户网站、网络学习人人通空间对学校及教师个人的信息化专项课题进行检查、指导。
8.密切关注系统安全维护。严格按照信息化管理制度操作。
9. 加强网络信息安全意识。学校网站由专人管理、负责,账号与密码不向外泄露。
10.资源上报、舆情监管实行层层负责制。
11. 每月15日前认真做好教育信息化“三通两平台”数据更新的月报送工作。承接上级部门布置的工作。
附:通榆县开通镇羊井小学校2018年度教育信息化工作月份安排表
2018年2月26日
通榆县开通镇羊井小学校
2018年度教育信息化工作月份安排表


主管单位:
主办单位:
联系方式: