当前位置:首页 > 教育教学 >

“课”不容缓,双减在云端——通榆县明德小学校线上教学工作纪实

作者:发布时间: 2022-03-17阅读:3次

疫情之下,“课”不容缓。为全力保障明德师生“离校不离学,停课不停教”,自3月11日收到上级停止线下教学活动通知起,明德小学积极行动,精心筹划,安排线上教学相关工作把双减工作落在云端

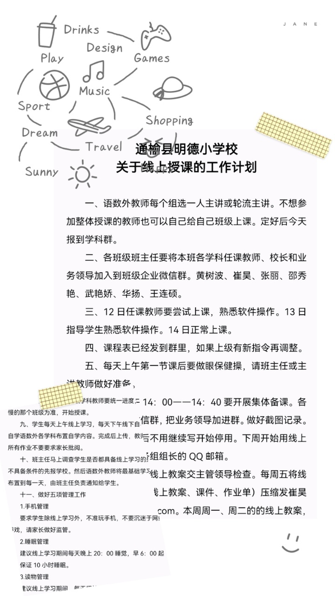
结合“线上教学”“双减”“五项管理”等工作要求,黄校长与学校业务领导研究制定了《通榆县明德小学校关于疫情防控期间组织全校学生开展线上学习活动的教学方案》《通榆县明德小学校关于线上授课的工作计划》,指导教师有效开展教学工作。同时制定了作息时间表、班级课程表等为实施线上教学打好基础。

学校依据本校教育信息化实际情况,针对教育局推荐 的十余个学习平台进行充分调研,并对家长、学生情况充分了解,选用“企业微信”平台,开展线上教学活动。3月12日,对全体授课教师如何使用“企业微信”远程培训。3月13日上午,各学科以年级为单位进行试播演习,针对发现的问题及时解决。下午,各学科、各年组开展第一次线上教学集体备课活动,为顺利开展线上教学工作做足准备。

3月14日,各班级、各学科都能按时上课。学校领导深入各个班级直播课堂了解授课情况。崔昊副校长在今日线上小结中指出:各班级线上教学组织有序,主讲教师准备充分,精神饱满;辅助教师尽职尽责,全程参与。直播课堂师生互动频繁,学习氛围浓厚。全校学生参加线上学习率高。课后,各班级教师对参加上课的学生人数、学习时长进行统计、总结和反馈。除规定集体备课时间外,多个小组自发开展反思性备课。总结优点,找到不足,商讨解决办法。崔校长在还在小结的最后提出了关于线上授课的建议和意见。

怀抱责任,一路前行。相信在全体教师的共同努力下,我们会在这个特别的春天里,收获一个个别样精彩的“空中课堂”。


图片1.png 


图片2.png 


图片3.png 


图片4.png 

 

图片5.png 

 


图片6.png 

 


图片8.png 


图片9.png 

 

图片10.png 图片11.png 

图片12.png 

编辑:王连硕     审核:崔昊