当前位置:首页 > 教育资源 > 精品教案 >

认识计算机

作者:白学文发布时间: 2021-12-03阅读:24次

一、教学目标

1.能说出计算机的常见硬件组成部件。能够进行开关机和常见的鼠标基本操作。

2.在进行计算机桌面进行操作的过程中,提高对计算机的认识,锻炼动手操作能力。

3.感受计算机给生活带来的便捷,激发学习和探索计算机的兴趣和欲望。

二、教学重难点

【重点】

计算机的组成。

【难点】

开关机操作,桌面的认识以及鼠标的简单操作。

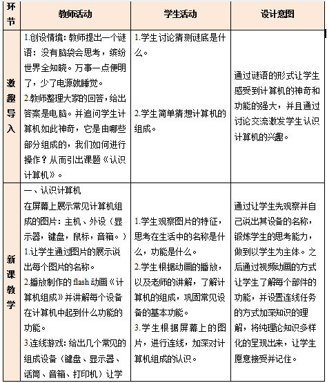
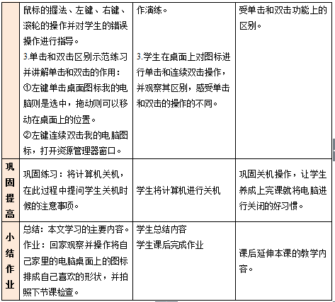
三、教学过程

图片1.png

图片2.png

图片3.png

图片4.png

图片5.png